今天是2026年4月4日  星期六  本站公告: ·交通事故法律咨询平台正式上线运营  ·关键字:杭州交通事故律师,杭州律师,交通事故律师,交通事故法律咨询,浙江交通事故损害赔偿项目标准计算,交通事故伤残鉴定,交通事故保险理赔,交通事故责任认定,郑君律师   收藏本站  
       法律咨询

联系人:杭州律师郑君
咨询热线:15372098360
                   15372098360
地址:杭州市拱墅区香积寺东路99号三楼(拱墅法院旁)

 首席律师  交通索赔常识
 交通事故处理  事故责任认定
 交通事故诉讼  交通刑事犯罪
 交通事故案例  法律文书范本
 交通法律法规  伤残鉴定
 保险理赔  聘请律师须知
 杭州市中级人民法院关于道路交通…

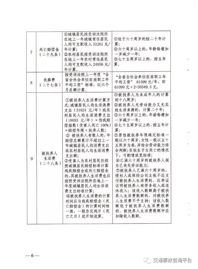
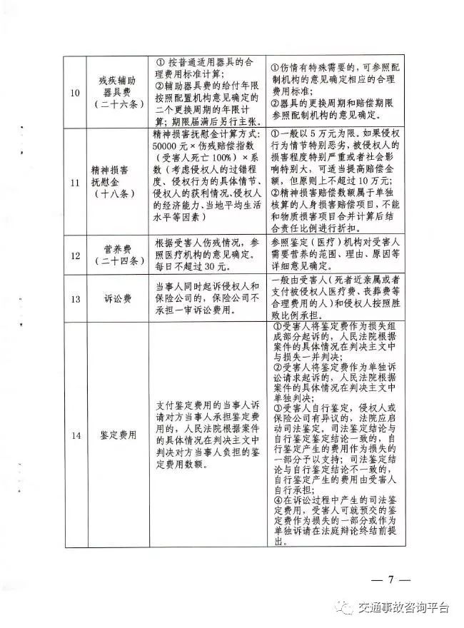
湖州市中级人民法院关于印发《2018年道路交通事故责任纠纷案件基本赔偿项目及标准》的通知

作者:郑君律师   时间:2020/3/22 9:28:19   来源:杭州交通事故律师   点击:4648   [ ]
作者:杭州交通事故律师,郑君律师团队,专业办理交通事故案件,承办全国交通事故案件,每年处理上百起交通事故赔偿案件。

湖州地区的交通事故案件统一适用湖州市中级人民法院关于印发《2018年道路交通事故责任纠纷案件基本赔偿项目及标准》,2013年发布的湖州交通事故赔偿标准不在适用。

上一篇:杭州市中级人民法院关于人身损害赔偿纠纷案件统一城乡居民标准等问题的意见
下一篇:湖州市中级人民法院印发《关于在人身损害赔偿纠纷案件审理中统一适用相关民事赔偿标准…